Самодельное устройство для зарядки автомобильного АКБ
Зарядное устройство для АКБ может понадобиться автовладельцу чаще, чем ему того хотелось бы. Например, длительный ремонт автомобиля нередко заканчивается разрядкой аккумулятора и поисками устройство для его зарядки. Поэтому устройство для зарядки аккумулятора не будет лишним в арсенале запасливого автолюбителя. Сделать зарядное устройство для автомобильного аккумулятора своими руками лучше всего из импульсного блока питания (ИБП), называемого еще электронным трансформатором.
Конечно, есть устройство для автозарядки и проще этого, но они, как правило, обладают более заметными недостатками, чем предлагаемое автозарядное устройство. Самое простое самодельное зарядное устройство можно собрать из резистора, гасящего напряжение и выпрямительного диода. Однако оно обладает недостатками, среди которых отсутствие двух нужных для работы вещей:
- стабилизации напряжения автозарядки;гальванической развязки с электрической сетью напряжением 220 В.
Если дефицит стабилизации не особенно помешает зарядке аккумуляторной батареи, то отсутствие гальванической развязки с электросетью может быть опасно для жизни, а при более благоприятном исходе – для «здоровья» аккумулятора.
Содержание статьи:
Необходимые для изготовления компоненты
Чтобы сделать устройство для зарядки автомобильного аккумулятора, понадобится следующие составляющие:

- Электронный трансформатор мощностью не менее 60 Вт.Сетевой провод с вилкой на 220 В.Медный эмалированный повод диаметром 0,8 мм.Переменный резистор сопротивлением равным номиналу резистора обратной связи в электронном трансформаторе.4 диода КД 213.Односторонний фольгированный текстолит толщиной 1 мм.Провода с зажимами для подключения АКБ.Корпус от старого компьютера. Если нет готового корпуса, его можно сделать самому из любых подходящих для этого материалов. При самостоятельном изготовлении корпуса предусмотрите вентиляцию устройства. Для этого вверху боковых стенок корпуса нужно сделать несколько отверстий. Не помешает и вентилятор внизу задней стенке корпуса. Сделать корпус своими руками лучше из диэлектрических материалов. Для этого подойдут даже тонкие листы МДФ. Крепить стенки корпуса между собой и к днищу можно на саморезы, вкручивая их в алюминиевые уголки. Такая конструкция хороша тем, что упрощает ремонт, так как легко разбирается и собирается. А при поломке стенки ремонт корпуса сводится к ее замене.
Доработка преобразователя
Заводской электронный трансформатор для наших целей не вполне готов, так как имеет несколько недостатков:
- Отсутствие регулировки выходного напряжения, а вместе с ним и зарядного тока.Импульсное выходное напряжения частотой 15 кГц.Низкое напряжение на выходе – не более 10 В.
Поэтому сначала некоторые из них нужно устранить. Ремонт устройства будет заключаться в следующих операциях:
- Перемотка вторичной обмотки ВЧ трансформатора для увеличения выходного напряжения.Добавление выпрямителя.Замена постоянного резистора обратной связи на переменный такого же номинала.
Изготовление ЗУ
Снимите и разберите трансформатор. Смотайте вторичную обмотку. Сложенным вчетверо эмалированным поводом Ø 0,8 мм намотайте новую вторичную обмотку из 14 витков. Впаяйте трансформатор на место. При помощи паяльника и пинцета снимите с платы резистор обратной связи, подключите на его место переменный резистор, закрепленный на передней панели корпуса – это будет регулировка зарядного тока. Соберите диодный мост. Плату для него сделайте из текстолита. Так как ее топология очень проста, дорожки на ней можно не травить, а отделить друг от друга с помощью обломка полотна для ножовки по металлу. Подключите вход выпрямителя к выходу преобразователя. Припаяйте к мосту провода для подключения АКБ. Зарядное устройство готово. Для контроля тока зарядки подключайте аккумулятор последовательно с амперметром.
Для того чтобы суметь сделать ремонт импульсного блока питания в случае выхода последнего из строя, нужно как минимум знать его устройство.
Устройство импульсного блока питания
Работа ИБП принципиально отличается от функционирования трансформаторного блока питания и ремонт его сложнее, чем ремонт БП с силовым трансформатором.

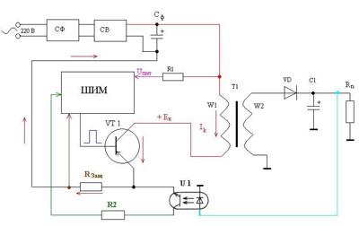
Импульсный блок питания преобразовывает синусоидальное напряжение электрической сети частотой 50 Гц в последовательность прямоугольных импульсов частотой от 18 до 50 кГц. С этим импульсным напряжением он и производит дальнейшие преобразования. Рассмотрим работу упрощенной схемы такого блока питания. Преобразователь состоит из мощного транзистора VТ1 и высокочастотного трансформатора Т1. Напряжение питания, пройдя через сетевой фильтр (СФ), выпрямляется сетевым выпрямителем (СВ). После сглаживания пульсаций конденсатором Сф оно через первичную обмотку трансформатора подается на коллектор транзистора.

При появлении на базе VТ1 прямоугольного импульса, поступающего с выхода ШИМ-контроллера, транзистор откроется, отчего через него и через первичную обмотку трансформатора начнет идти возрастающий ток. От этого во вторичной обмотке трансформатора благодаря явлению самоиндукции тоже возникает импульс напряжения, который после выпрямления диодом VD преобразуется в постоянное напряжение на выходе устройства. Увеличение длительности импульса на базе транзистора приводит к увеличению выходного напряжения, и наоборот: уменьшение длительности снижает напряжение. Длительностью импульсов управляет напряжение обратной связи на входе ШИМ-контроллера.